导语
“舆情带节奏,挤兑已3个多月,现金流危机非常严峻,恳请大家理性消费,支持一下,让我们活下来!” 当深耕山西 32 年的美特好创始人储德群在朋友圈发出这句近乎哽咽的呼告时,这位零售老兵的无奈与坚守,戳中了无数消费者与行业人的泪点。货架空空如也的门店、手持储值卡焦虑排队的顾客、被拖欠货款的供应商、工资缓发的员工,再加上老板这句直白到让人心酸的恳请,让这场转型危机不再是单纯的企业经营事件,而是变成了一场关乎无数人命运的 “生存保卫战”。
从1993年太原金海岸超市的一个柜台起步,到成长为拥有近 200 家门店、年销售额峰值达85亿元的区域龙头,美特好曾是山西人购物清单上的 “老朋友”,承载着几代人的童年记忆、家庭烟火气。
但 2025 年下半年以来,一场储值卡挤兑风波叠加转型阵痛,让这家老牌企业走到了变革边缘。
当老板放下身段,以最朴素的语言向顾客求助时,我们不得不思考:这句 “活下来” 的恳请背后,藏着多少传统企业转型的血泪,又需要怎样的理解与支持,才能让这些陪伴我们成长的本土品牌渡过难关?

采访截图
事件始末
从转型试水到困境丛生
2025年以来,不少区域性传统企业开始进行烟火气食品超市的转型,9月山西太原的开心大集以“加工式车间展现”、“吆喝式售卖如同回到小时候的集市”、“山姆式陈列”等等特色让这家区域超市火爆出圈。

图源小红书ID小嘴大口炫土豆
更值得一提的是,其调改后的亮眼成绩——“开心大集” 首批两家门店开业即爆火:日均营收突破百万元,是传统门店的3倍多;客流量达到往日4倍,销售额同比暴涨219.4%。这份亮眼成绩让企业看到了转型的希望。
但这份亮眼成绩的另一面,却是埋下了重资产投资下危机的伏笔。
面对线上购物的冲击与山姆、盒马等全国性品牌的下沉挤压,美特好选择了 “背水一战”:累计投入 6.6 亿元建设 “优鲜多歌” 央厨工厂,试图打通 “从田间到餐桌” 的全供应链;
推出单店面积达2万平方米的 “开心大集” 新业态,包含现制食品加工车间、生鲜市集等多元场景,定位 “食品超市 3.0 版本”。

图源小红书ID卧熊的日记簿
这些重资产投入本是为了构建差异化竞争力,却忽略了企业现金流的安全边界 。
最为明显的表现就是:2025年9月,10月14日,美特好突然关闭14家老旧门店,既未提前预告,也未向消费者解释原因,瞬间引发市场恐慌:“是不是经营不下去了?”“储值卡里的钱会不会打水漂?” 持有储值卡的消费者开始集中涌入门店消费,挤兑现象初现。

图片来源小红书页面截图
此时,企业的应对失误进一步加剧了危机。尽管美特好随后发布澄清公告,披露 2024 年销售额 65.5 亿元、超市 TOP100 排名 27 位等数据。但随着门店货架大面积空置、补货延迟,部分社区店以 “网络故障” 为由限制储值卡消费,消费者的恐慌情绪彻底爆发。
甚至在10月15日,两级监管部门约谈企业,要求保障消费者退卡权益。
12月10日,美特好宣布现有门店集中焕新、关闭线上到家业务,这场持续三个月的挤兑风波全面升级。
供应商因被拖欠货款停止供货,形成 “缺货→抢购→断供→更缺货” 的恶性循环;
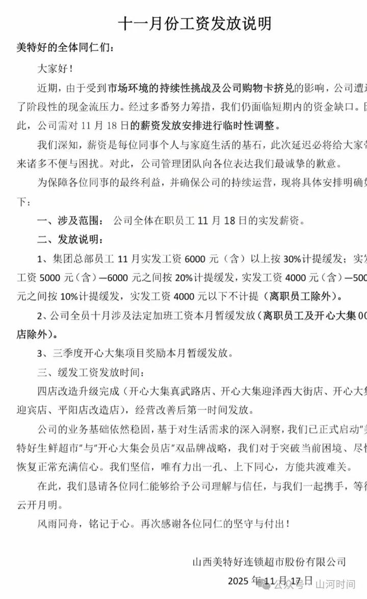
而在企业内部,有网络消息传美特好11月实发工资 6000 元以上按 30% 缓发,加班工资与项目奖励全部暂缓,数千名员工的生计承压。

图源公众号山河时间,见水印
据了解,在小红书上有网友到美特好门店购物时,提到该企业的员工工资发放问题,员工表示已经发放。

内忧外患之下,创始人储德群再也无法坐以待毙,他通过视频号采访的形式直面关注美特好的媒体与消费者,公开说明美特好现下遭遇的困境与对未来仍保持乐观前行的信念,并承诺5家直营门店及后续 “开心大集” 门店全力支持储值卡消费,加盟的29家店不支持。并保证会保障员工权益,用最真诚的态度与消费者道歉,承认前期没有做好沟通的机会,祈求大家再给美特好一次机会。
转型阵痛
“活下来” 背后,传统企业的生死突围
美特好老板的那句 “支持一下,让我们活下来”,不是一句简单的求助,而是中国无数传统零售企业转型路上的集体呐喊。
在消费变革、渠道迭代、竞争加剧的三重压力下,“不转型是等死,转型是找死” 成为传统企业的两难抉择,而 “活下来”,则成了它们转型途中最朴素也最奢侈的目标。
为什么传统企业转型如此艰难?
从行业生态来看,它们正面临 “前后夹击” 的绝境:线上,京东到家、淘宝闪购等平台凭借 “30 分钟送达” 的便捷性分流客流,社区团购用低价策略收割下沉市场;
线下,山姆、盒马等全国性品牌带着资本优势与成熟模式加速下沉,本土新兴品牌也纷纷抢占细分赛道。
传统区域零售企业既没有线上平台的流量优势,也没有全国性品牌的资本实力,只能通过重资产转型赌一把未来 —— 美特好的 6.6 亿元央厨投入、2 万平方米 “开心大集”,本质上都是 “背水一战” 的无奈选择。
但重资产转型的风险,往往超出企业的掌控。
短期现金回流困难、新业态运营适配不足、风险防控缺失,这些问题几乎是传统企业转型的共性痛点。
当危机突发,这些隐患集中爆发,企业瞬间陷入 “资金链断裂 + 信任链崩塌” 的双重绝境,老板只能放下身段,向顾客发出 “活下来” 的恳请。
这句恳请的背后,还有着更沉重的社会责任。
美特好拥有数千名员工,背后是数千个家庭的生计;合作的供应商多为本土中小商户,依赖企业的货款周转;
作为区域零售龙头,它还承载着地方税收、城市商业生态的稳定功能。当老板说 “让我们活下来” 时,其实是在为数千个家庭、数百个供应商、一个区域的商业生态求情 —— 支持这家企业,不仅仅是支持一个品牌,更是守护无数人的生计,维系城市的商业记忆。
消费者对本土企业的感情,从来都不是单向的。
美特好 32 年的经营史,早已与山西人的生活深度绑定:小时候跟着父母去买零食的兴奋、长大后给家人采购食材的踏实、逢年过节用储值卡送礼的便捷,这些记忆让 “美特好” 不再是单纯的超市品牌,而是变成了城市记忆的一部分。
当这家承载着无数情感的企业面临绝境时,消费者的理性支持,其实是对这份情感的回应,对城市记忆的守护。
当然,“支持” 不等于纵容。
企业必须以真诚的态度解决问题:透明披露经营状况,简化退卡流程,保障消费者权益;优化转型战略,提升运营效率,用实际行动证明自己值得信任。
行业层面也应伸出援手:政府可通过专项授信、政策扶持缓解企业资金压力;供应商可通过分期结算、战略合作帮助企业渡过难关;
行业协会可搭建交流平台,分享转型经验。唯有企业、消费者、行业、政府形成合力,才能让传统企业在转型阵痛中 “活下来”,并最终实现蜕变。
结束语
传统零售行业的转型,从来都不是一蹴而就的过程,它需要试错的空间,需要时间的沉淀,更需要市场的包容。美特好的危机,是行业变革的一个缩影,它暴露了传统企业转型的痛点,也让我们看到了本土企业的坚守与无奈。
零售眼界认为,一个健康的商业生态,既需要新兴力量的蓬勃生长,也需要老牌企业的坚守与蜕变。既需要激烈的市场竞争,也需要人与人之间的温度与共情。愿我们都能多一份理解,多一份支持,让那些陪伴我们成长的本土企业,有机会继续活下去、活得更好,继续为我们的生活带来便利与温暖,为城市的发展注入持久的力量。
【免责声明】本文来源于零售眼界,版权归原作者所有,内容仅供交流与学习,不构成任何商业目的。版权归原作者所有,如涉及作品内容、版权和其它问题,请及时与本站联系,我们将在第一时间处理。谢谢!
推荐阅读:
沃尔玛中国897亿、永辉299亿、胖东来117亿...超市业巨头上半年业绩出炉
https://www.onewedesign.com/xingyezixun/13-3489.html
真学胖东来?涨薪40%,50%利润分员工,云南大尔多的“硬核”调改
https://www.onewedesign.com/xingyezixun/13-3545.html